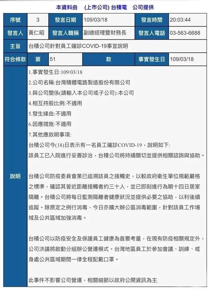
3月18日晚,全球最大晶圆代工厂台积电宣布该公司一名员工确认感染了新冠病毒COVID-19。
台积电表示,该员工已送医救治,公司防疫委员会业已追溯该员工的接触史,以较卫生部门规范严格之标准,确认其曾近距离接触者约三十人,并已即刻进行为期十四日居家隔离。

台积电称公司将每日监测隔离者健康状况并提供必要之协助,以利后续追踪。
除原定之例行消毒,台积电今日亦扩大办公区消毒范围,针对该员工工作场域及公共区域加强消毒。

台积公司以防疫安全及保护员工健康为首要考量,在现有防疫相关规定外,公司决议将启动分组办公营运模式。台湾地区员工于参加会议、训练、或身处公共区域期间一律全程配戴口罩。
台积电表示该事件不会影响公司运营。
不过,虽然确诊新冠病毒没有直接影响到台积电营运,但因肺炎对全球经济影响巨大。美股重挫不断,昨日再度大跌,更是迎来了本月第四次,历史第五次熔断,直接导致台积电美国存托凭证(ADR)大跌8.6%。





我的评论
最新评论